永利集团官网
Toggle navigation
学校首页
网站首页
永利集团官网概况
永利集团官网简介
专业介绍
现任领导
党建工会
党建
工会
教学管理
教学工作
专业建设
教学项目
技能竞赛
教师发展
实习实训
学生工作
学生管理
奖贷资助
团学工作
招生就业
招生信息
招聘信息
创新创业
校友风采
就业指导
产教融合
通知公告
网站首页
永利集团官网概况
永利集团官网简介
专业介绍
现任领导
党建工会
党建
工会
教学管理
教学工作
专业建设
教学项目
技能竞赛
教师发展
实习实训
学生工作
学生管理
奖贷资助
团学工作
招生就业
招生信息
招聘信息
创新创业
校友风采
就业指导
产教融合
通知公告
就业指导
招生信息
招聘信息
创新创业
校友风采
就业指导
就业指导
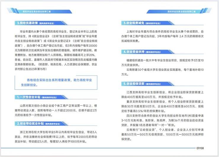
【就业政策】|| @高校毕业生 就业创业政策大礼包请查收!
发布日期:2025-09-04 浏览次数:
毕业季来临,正值求职创业关键期,为更精准、高效地服务高校毕业生就业创业需求,特整理高校毕业生就业创业政策汇编(2025年版)中面向高校毕业生政策内容,快来看看吧。